关于我们
服务
成就
消息
工作
联系人
+7 (499) 704-00-77
En
Ru
俄罗斯医疗器械注册
医疗器械在欧亚经济联盟的注册
更改注册证书
更改注册文件
获得重复的注册证书
技术测试
医疗仪器的测试,以批准测量仪器的种类
毒理学研究
临床试验
俄罗斯医疗器械注册
医疗器械注册是一种程序,其目的是授权医疗器械流通。
通过医疗器械注册程序后,会颁发一份文件——注册证书。
医疗器械包括:
工具;
仪器;
设备;
设备;
材料;
单独或相互组合和/或其他附件用于医疗目的的其他产品;
专用软件。
在俄罗斯联邦境内,只有经过注册的医疗器械才能根据俄罗斯联邦政府规定的程序在联邦执行机构的授权下流通。
2012 年 12 月 27 日第 1416 号俄罗斯联邦政府法令定义了医疗器械国家注册规则。
风险分类
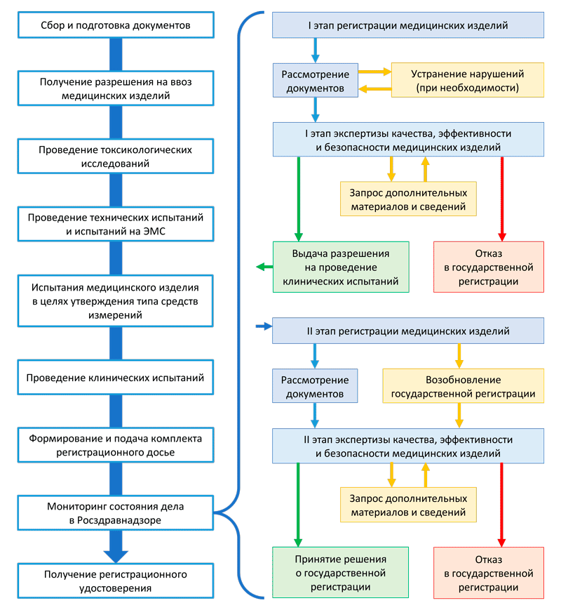
根据医疗器械的风险等级,注册分以下几个阶段进行:
1 类——低风险医疗器械;
2a 类——具有平均风险程度的医疗器械;
2b类——具有高度风险的医疗器械;
第 3 类 – 具有高度风险的医疗设备。
* 医疗器械国家注册自决定启动医疗器械国家注册之日起不超过50个工作日内进行。
** 对风险等级为 2a、2b 和 3 的医疗器械进行临床试验的期限不包括在该 50 天期限内
。
基于产品风险等级的注册步骤:
第一类风险产品的注册阶段
其他风险类别产品的注册阶段
第一类风险产品的注册阶段
其他风险类别产品的注册阶段
国家税的数额:
医疗器械注册国家税 – 11,000 卢布
国家对医疗器械质量、效率和安全性的审查义务:
一级 – 72,000 卢布;
2a 类 – 104,000 卢布
2b 类 – 136,000 卢布;
第 3 类 – 184,000 卢布。
成本计算:
计算医疗器械注册费用所需的信息清单:
医疗器械名称;
目的和范围;
规格;
制造医疗器械的材料;
在俄罗斯联邦注册的类似物。
如果您对这项服务感兴趣,请与我们联系
联系。
隐私政策
服务
俄罗斯医疗器械注册
医疗器械在欧亚经济联盟的注册
更改注册证书
更改注册文件
获得重复的注册证书
服务
技术测试
医疗器械电磁兼容性测试
毒理学研究
临床试验
导航
关于我们
成就
工作
消息
联系人
隐私政策
关于我们
导航
成就
工作
消息
联系人
Close
填写反馈表
发送
单击按钮,即表示我同意处理
个人数据。